anjirai-tamizh-ezhuthu

அஞ்சிறை-பழம்பெருந் தமிழ்ச் சொல்

அஞ்சிறை-பழம்பெருந் தமிழ்ச் சொல் விளக்கம்

படம் - அஞ்சிறை என்ற சொல் அடங்கிய ஐங்குறுநூறு பாடல்

வழங்கியவர் கி.சம்பத், காஞ்சிபுரம்

05 Jul 2020

Read more
cirupanjamoolam

சிறுபஞ்சமூலம் - சங்க இலக்கிய பதினெண்கீழ்க்கணக்கு நூல்

பெண்டிர்ச் சிறப்பு பற்றி சிறுபஞ்சமூலம் கூறும் கருத்து.

படம் - சிறுபஞ்சமூல நூலில் உள்ள ஒரு பாடல்

வழங்கியவர் கி.சம்பத், காஞ்சிபுரம்

22 May 2020

Read more

elaadhi

ஏலாதி இயம்பும் அறம்

ஏலாதி - சங்க இலக்கிய பதினெண்கீழ்க்கணக்கு நூல் (Elaadhi/Ēlāti)

படம் - ஏலாதி நூலில் உள்ள ஒரு பாடல்

வழங்கியவர் கி.சம்பத், காஞ்சிபுரம்

10 Aug 2021

Read more
garlic-sauteed-vegetables

கார்லிக் சாடீட் வெஜிட்டபிள்ஸ்

சிக்கன் ஸ்டாக்குடன் கார்லிக் சாடீட் வெஜிட்டபிள்

படம் செஃப் வேம்பு

வழங்கியவர் செஃப்: வேம்பு

14 Mar 2020

Read more

gun-powder-chicken

கன் பவுடர் சிக்கன்

கன் பவுடர் சிக்கன்

படம் செஃப் வேம்பு

வழங்கியவர் செஃப் வேம்பு

14 Mar 2020

Read more
irattaip-pulavargal

இரட்டைப் புலவர்கள்

கி.பி 14-ஆம் நூற்றாண்டில் வாழ்ந்த இரட்டைத் தமிழ்ப் புலவர்கள்(குருடனும் முடவனும்)

படம் - இரட்டைப் புலவர்கள் பாடிய பாடல்

வழங்கியவர் கி.சம்பத், காஞ்சிபுரம்

05 Jul 2020

Read more

kaalamega-pulavar

கவி காளமேகப் புலவர்

கவி காளமேகப் புலவரின் தனிப்பாடல் திரட்டு

படம் - கவி காளமேகப் புலவர் எழுதிய பாடல்

வழங்கியவர் கி.சம்பத், காஞ்சிபுரம்

27 May 2020

Read more
naaladiyar

நாலடியார் - சங்க இலக்கிய பதினெண்கீழ்க்கணக்கு நூல்

பெண்டிர்ச் சிறப்பு பற்றி நாலடியார் கூறும் கருத்து.

படம் - நாலடியார் நூலில் உள்ள ஒரு பாடல்

வழங்கியவர் கி.சம்பத், காஞ்சிபுரம்

22 May 2020

Read more

nanmanikadigai

நான்மணிக் கடிகை - சங்க இலக்கிய பதினெண்கீழ்க்கணக்கு நூல்

நான்மணிக் கடிகை கூறும் நீதிக்கு கருத்துக்கள்.

படம் - நாலடியார் நூலில் உள்ள ஒரு பாடல்

வழங்கியவர் கி.சம்பத், காஞ்சிபுரம்

18 Aug 2020

Read more
sponge-cake

ஸ்பான்ஜ் கேக்

ஸ்பான்ஜ் கேக் - என் மகளிடம் இருந்து ஒரு கேக் செய்முறை

கமலினி எடுத்த படம்

வழங்கியவர் கமலினி - 6 ஆம் வகுப்பு

24 Apr 2020

Read more

thirumandhiram-koorum-aimpulan-adakkam

திருமந்திரம் கூறும் ஐம்புலன் அடக்கம்

திருமந்திரம் கூறும் ஐம்புலன் அடக்கம் (thirumandhiram koorum aindhu siva thathuvangal)

Photo by Sharon McCutcheon on Unsplash

வழங்கியவர் தசா

11 Sep 2021

Read more
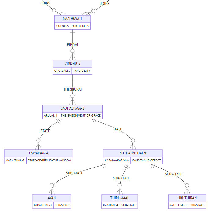
thirumandhiram-koorum-aindhu-siva-thathuvangal

திருமந்திரம் கூறும் ஐந்து சிவதத்துவங்கள்

திருமந்திரம் கூறும் ஐந்து சிவதத்துவங்கள் (thirumandhiram koorum aindhu siva thathuvangal)

படம் ஐந்து சிவதத்துவங்களை விளக்குகிறது

வழங்கியவர் தசா

25 Mar 2021

Read more

thirumandhiram-koorum-boodhangal-thanmathiraigal-nanendhriyangal

திருமந்திரம் கூறும் ஐந்து பூதங்கள், ஐந்து தன்மாத்திரைகள் மற்றும் ஐந்து ஞானேந்திரியங்கள்

திருமந்திரம் கூறும் ஐந்து பூதங்கள், ஐந்து தன்மாத்திரைகள் மற்றும் ஐந்து ஞானேந்திரியங்கள் (thirumandhiram koorum aindhu boodhangal, aindhu thanmathiraigal & aindhu nanendhriyangal)

படம் ஐந்து பூதங்கள் மற்றும் அதன் பண்புகளை விளக்குகிறது

வழங்கியவர் தசா

25 Mar 2021

Read more
thirumandhiram-koorum-ettu-yoga-nilaigal

திருமந்திரம் கூறும் எட்டு யோக நிலைகள்

திருமந்திரம் கூறும் எட்டு யோக நிலைகள்(thirumandhiram koorum ettu yoga nilaigal)

Photo by Bekir Dönmez on Unsplash

வழங்கியவர் தசா

05 Sep 2021

Read more

thirumandhiram-koorum-ezhu-vidhya-thathuvangal

திருமந்திரம் கூறும் ஏழு வித்யா தத்துவங்கள்

திருமந்திரம் கூறும் ஏழு வித்யா தத்துவங்கள்(thirumandhiram koorum ezhu vidhya thathuvangal)

படம் ஏழு வித்யா தத்துவங்களை விளக்குகிறது

வழங்கியவர் தசா

05 Sep 2021

Read more
thirumandhiram-koorum-pattu-vayukkal

திருமந்திரம் கூறும் பத்து வாயுக்கள்

திருமந்திரம் கூறும் பத்து வாயுக்கள்(thirumandhiram koorum pattu vayukkal)

படம் பத்து வாயுக்களை விளக்குகிறது

வழங்கியவர் தசா

05 Sep 2021

Read more

thirumandhiram-koorum-thathuvangal-thathuvigangal

திருமந்திரம் கூறும் தத்துவ தாத்துவிகங்கள்

திருமந்திரம் கூறும் 36 தத்துவங்களும் 60 தாத்துவிகங்களும் (thirumandhiram koorum thathuvangalum thathuveegangalum)

படம் மாயையில் இருந்து 36 தத்துவங்கள் மூன்று பெரும் பகுதிகளாகப் பிரிக்கப் படுவதைக் காட்டுகிறது.

வழங்கியவர் தசா

25 Mar 2021

Read more

வரலாற்று தரவுகளிலிருந்து யதார்த்தத்தைப் புரிந்து கொள்ளுங்கள் | பதிப்புரிமை © 2019 தி டேட்டா டாக்ஸ்